ESP32 : Micro-irrigation Connectée (1ère partie)
J'avais présenté il y a deux ans une centrale d'irrigation automatisée :
https://riton-duino.blogspot.com/2019/06/arduino-micro-irrigation-automatisee.html
Certains besoins personnels m'ont conduit à étudier une nouvelle version :
- changement d'habitation et présence de plusieurs jardins
- création d'une zone framboisiers et groseilles
- tomates sous serre, donc abritées de la pluie
Le précédent jardin, devant la maison précédente, n'était pas à proprement parler un potager. La plantation était assez diversifiée (tomates, courgettes, plantes aromatiques, fleurs), mais il est devenu un jardin uniquement floral suite à la création du potager à l'arrière de la maison. L'ancienne centrale continuera à l'irriguer.
Auparavant l'arrosage était conditionné par l'humidité du sol. Mais il arrive fréquemment que certaines plantes, tomates en particulier soient intentionnellement abritées (sous serre), et nécessitent un arrosage quotidien, tandis que d'autres plantes bénéficient d'un apport en eau par la pluie, et ne doivent pas être arrosées systématiquement.
Le nouveau système doit donc comporter plusieurs voies, et pour chaque voie l'arrosage peut être systématique ou conditionné par l'humidité du sol, au choix de l'utilisateur.
Les principales fonctions du précédent système sont conservées :
- capteur de débit
- capteur d'humidité
- plages d'arrosage automatique
- arrosage manuel
Pour ceux qui seraient intéressés, il existe un projet open-source analogue : OpenSprinkler.
Le contrôleur vaut un peu plus de 200€, mais on peut le réaliser soi-même.
Les sources sont disponibles ici : https://github.com/opensprinkler
Apparemment les schémas sont développés à l'aide de EagleCAD. EagleCAD est gratuit si l'on se contente de développer de petites cartes (80cm²).
1. Les besoins
Le but de cette nouvelle version est d'apporter quelques améliorations :
- 12 voies possibles par défaut
- paramétrage par une page WEB
Le nombre de voies peut être augmenté par l'adoption de modules relais ou MOSFETs commandables par I2C.
Voir mes articles récents sur ces sujets :
Piloter des Relais ou des MOSFEts à l'aide d'un Module MCP23008 ou MCP23017
Plusieurs voies peuvent être mises en eau, séparément ou simultanément, à différents moments de la journée. On pourra ainsi arroser plusieurs zones, et chaque zone peut se voir attribuer une ou plusieurs voies.
Comment attribuer les différentes voies ? voici un exemple :
- zone 1 :
- tomates sous serre : voie 1
- le reste : voie 2
- zone 2 :
- plantes abritées (avancée de toiture par exemple) : voie 3
- le reste : voie 4
- zone 3 :
- jeunes arbres : voie 5
Dans cet exemple 5 voies sont nécessaires.
Plusieurs arrosages par jour sont possibles pour chaque voie, pendant une certaine durée. Cette durée doit être fixée en fonction des besoins des plante les moins gourmandes en eau, qui seront arrosées avec un goutteur à faible débit (2 litres / heure par exemple). Les plantes nécessitant plus d'eau recevront un goutteur ayant un débit plus élevé, ou un goutteur réglable.
On peut également espacer les arrosages de plusieurs jours, par exemple pour arroser de jeunes arbres nécessitant une quantité d'eau importante pendant quelques mois après leur plantation, tous les 5 à 10 jours par exemple.
Chaque arrosage peut être systématique ou conditionné par l'humidité
du sol. Dans l'exemple précédent les voies 1 et 3 seront irriguées systématiquement, les autres uniquement si le sol est sec.
Le paramétrage se fera par une page WEB, car proposer une interface homme-machine sur un écran TFT demanderait un travail assez conséquent. Une simple page HTML / JavaScript sera beaucoup plus rapide à développer.
Un simple téléphone mobile pourra être utilisé pour configurer le système, ou un PC.
Un ESP32 est utilisé pour ses capacités de communication WIFI.
1.1. Petits rappels
Un petit rappel concernant les diamètres de tuyaux et raccords :
- 1/2" (15/21) ou 3/4" (20/27) : matériel de plomberie fileté 1/2 pouce ou 3/4 de pouce
- raccords
- nez de robinets
- vannes
- électrovannes
- petites pompes
- 1" (26x34) : matériel de plomberie fileté 1 pouce
- raccords (généralement pour des tuyaux d'arrosage de 25mm)
- pompes
- 12.5mm et 15mm : tuyaux d'arrosage courants
- raccords rapides : on trouve différents modèles :
- 12.5mm / 15mm
- 15mm / 19mm
- 25mm
- tuyau d'arrosage goutte à goutte (polyéthylène noir) :
- 13mm intérieur, 16mm extérieur
- 4mm intérieur, 6mm extérieur (dit capillaire)
Pour ma part j'utilise un tuyau principal 12.5mm, amplement suffisant pour une cinquantaine de goutteurs.
2. Description
2.1. Circuit hydraulique
Le circuit hydraulique retenu est le suivant :
- une seule vanne principale située à proximité de la centrale
- motorisée ou non
- 12V, 24V ou 220V
- plusieurs secondaires situées aux abords du ou des jardins (zones)
- 12V ou 24V de préférence
- un tuyau entre la vanne principale et chaque zone d'arrosage
Si une seule voie au total est utilisée, les vannes secondaires sont inutiles.
L'utilisation d'une vanne principale et de plusieurs vannes secondaires permet de réduire le coût. Si l'on désire utiliser des vannes motorisées, une seule est nécessaire. Les vannes simples sont bon marché.
On pourrait penser qu'en multi-voies la vanne principale est inutile. En effet on pourrait laisser uniquement les vannes secondaires, mais cela aurait une conséquence : le tuyau d'arrosage qui alimente les vannes resterait en permanence sous pression, ce que je ne souhaite pas.
2.1.1. Les vannes
Les vannes sont de préférence des modèles 12V ou 24V, pour des raisons de sécurité.
Si elles sont à l'abri et au sec, on peut éventuellement opter pour des modèles 220V. Mais en général ces vannes sont équipées de cosses plates de 6mm (sauf les vannes motorisées), ce qui pose tout de même un problème de sécurité vis à vis des personnes, à moins de les enfermer dans un coffret fermé.
Les électrovannes que l'on trouve sur les sites chinois (certaines valent 1€) supportent en général jusqu'à 0.8 Mpa (mégapascal), ce qui correspond à 8 bars. Elles conviennent à la plupart des réseaux de distribution d'eau, étant donné que la pression du réseau public n'excède pas 5 bars.
2.1.2. Commande des vannes
Ces vannes doivent être commandées par des modules à relais ou à MOSFETs.
Le plus simple pour l'amateur ne désirant pas se lancer dans la conception d'une carte à MOSFETs est d'utiliser des modules à relais.
Si des vannes 12V ou 24V sont utilisées, il serait préférable d'utiliser des modules relais fonctionnant sous la même tension, ce qui simplifiera l'alimentation.
Des modules relais récents sont nécessaires, car ils sont étudiés pour pouvoir être commandés sous 3.3V ou 5V :
![]() |
| Module relais 2 voies |
![]() |
| Module relais 8 voies |
Ces modules possèdent un connecteur d'entrée :
- GND
- IN1, IN2, etc.
- VCC)
Un connecteur d'alimentation des bobines est également présent :
- GND
- JD-VCC (12V, ou 24V en fonction des relais)
Les modules ancienne génération ne conviennent pas. J'ai essayé celui-ci :
![]() |
| Module inadapté |
Une vanne principale motorisée possède 3 fils (commun, ouverture et fermeture), elle aura donc besoin de deux voies, une vanne simple se contentera d'une voie.
Exemples :
- module relais 1 voie :
- vanne principale non motorisée sans vanne secondaire
- module relais 2 voies :
- vanne principale motorisée sans vanne secondaire
- module relais 4 voies :
- vanne principale non motorisée + 3 vannes secondaires
- vanne principale motorisée + 2 vannes secondaires
- module relais 8 voies :
- vanne principale non motorisée + 7 vannes secondaires
- vanne principale motorisée + 6 vannes secondaires
- etc.
Bien entendu on peut combiner plusieurs modules :
- 1 module relais 1 voie + 1 module relais 2 voies :
- vanne principale non motorisée + 2 vannes secondaires
- 2 module relais 2 voies :
- vanne principale motorisée + 2 vannes secondaires
- 1 module relais 1 voie + 1 module relais 4 voies :
- vanne principale non motorisée + 4 vannes secondaires
- 1 module relais 2 voies + 1 module relais 4 voies :
- vanne principale motorisée + 4 vannes secondaires
- etc.
Si des vannes 12V ou 24V sont utilisées, les modules relais peuvent être
remplacés par des modules à MOSFET. Des modèles adaptés à une commande
en 3.3V (dits "logic level") sont impératifs (IRLR7843, AOD4184, etc.) :
![]() |
| Module MOSFET logic level |
Exemple : aliexpress.com
Il faut éviter les modules du genre IRF520, IRF540, etc.
L'avantage du module MOSFET est l'absence de bruit, la fiabilité, et ils ne nécessitent aucune alimentation, donc ne consomment rien.
- 2 modules seront nécessaires pour une vanne motorisée, un pour ouvrir, l'autre pour fermer
- 1 module sera nécessaire pour chaque vanne non motorisée
L'inconvénient est que l'on ne trouve pas de modules à MOSFET multi-voies dans le commerce. Mais on peut éventuellement en fabriquer un :
![]() |
| MODULE 8 MOSFETs IRLZ44N |
Cet article explique comment faire :
https://riton-duino.blogspot.com/2020/07/un-module-16-mosfets.html
Même s'il est techniquement possible de placer les modules relais ou MOSFET près des vannes, ces cartes sont susceptibles de s'oxyder dans un environnement humide. Il est préférable de les installer au sec, près de la centrale d'irrigation.
2.1.2. La vanne principale
Comme dans la version précédente la vanne principale peut être un modèle motorisé ou non :
![]() |
| Vanne motorisée 230V 3/4" (20/27) |
![]() |
| Électrovanne 12V 1/2" (15/21) |
La vanne motorisée permet une montée en pression plus progressive et permet souvent d'éviter des ruptures de circuit ou l'éjection de goutteurs.
Une vanne simple est suffisante si la pression est faible ou si l'on utilise un réducteur de pression.
Si l'ensemble du système est alimenté en eau du réseau public (en moyenne 3.5 bars) il est déconseillé d'utiliser un tuyau d'arrosage en amont de la vanne principale. La pression pourrait être trop forte, et le risque d'inondation élevé. Privilégier une arrivée d'eau et des raccords cuivre ou PER, à visser ou souder :
![]() |
| Arrivée d'eau de l'irrigation actuelle |
Ma centrale d'irrigation actuelle est alimentée à l'aide de cuivre Ø14mm :
- vanne principale : raccords 3/4 mâles
- capteur de débit : raccords 1/2 femelles
Tous les raccords sont brasés car les écarts de température peuvent être importants. La soudure à l'étain serait moins résistante et pourrait occasionner des fuites.
Une installation à base de tube PER sera certainement plus aisée à réaliser si l'on ne dispose pas d'un poste à souder à acétylène.
2.1.3. Les vannes secondaires
Les vannes diamètre 1/2 (15/21) sont préférables, pour des raisons de coût des raccords et d'encombrement général. Mais on peut également tout réaliser en 3/4 (20/27).
Si une seule voie est utilisée, les vannes secondaires sont inutiles.
Si plusieurs voies sont nécessaires un collecteur du type sanitaire peut être utilisé. Normalement chaque zone devrait avoir besoin au maximum de 2 voies :
![]() |
| Collecteur 2 départs 15/21 |
L'arrivée est en diamètre 3/4 (20/27).
Pour le raccordement du tuyau d'arrivée on peut utiliser un nez de robinet 20/27 :
Le raccordement des vannes sur le collecteur peut être fait à l'aide de raccords femelle 15/21 :
![]() |
| Raccord 15/21 femelle |
En sortie de vanne on trouve des raccords 15/21 sur lesquels on pourra directement brancher les tubes d'arrosage 13mm :
![]() |
| Raccord Claber 20/27 ou 15/21 - 13mm |
On trouve même des modèles permettant de raccorder directement un tube capillaire 4mm :
![]() |
| Raccord Claber 20/27 ou 15/21 - 4mm |
Ces raccords sont compatibles 20/27 et 15/21. Pour les raccorder en 20/27 il suffit de retirer l'adaptateur orange.
L'ensemble peut être mis à l'abri dans un élément de pilier béton enterré, avec un couvercle :
![]() |
| élément de pilier 32x32x25 |
2.2. Câblage
Un câble sera nécessaire pour relier la centrale aux vannes secondaires de chaque zone :- un câble à 2 conducteurs pour 1 vanne
- un câble à 3 ou 4 conducteurs pour 2 vannes
- etc.
Si l'on choisit un câble à 3 conducteurs pour deux vannes, un des 3 conducteurs devra supporter le double du courant si les vannes sont alimentées simultanément. Dans ce cas il est préférable d'opter pour un câble à deux conducteurs par vanne, à moins de doubler la section.
R = 0,0175 ∙ 10 / 0,5 = 0.35Ω
Cette résistance est à multiplier par 2 : 0.7Ω. La chute de tension sur une vanne 12V consommant 500mA sera de :
U = R * I = 0.7Ω * 0.5A = 0.35V
Si les longueurs sont faibles, une section de 75mm² ou même 0.5mm² sera donc amplement suffisante pour véhiculer le courant nécessaire à chaque vanne.
Si l'installation est enterrée, il faut prévoir une gaine de diamètre suffisant pour passer le tuyau et le câble.
Sinon, le tuyau d'arrivée devra être facilement débranché en cas de besoin, tondre le gazon par exemple. Un raccord rapide doit être prévu.
Il en va de même pour le ou les câbles. Des connecteurs résistants et fiables doivent être utilisés. Pour quelques € on trouve des tas de choses intéressantes sur AliExpress :
![]() |
| Connecteurs IP68 |
2.3. L'eau de pluie
J'utilise soit de l'eau du réseau, soit de l'eau de pluie quand celle-ci est disponible.
Un réservoir de 1500 litres récupère l'eau de pluie d'une toiture. Ensuite un surpresseur permet d'augmenter la pression à 2 bar.
2.4. Interface homme machine
2.4.1. Interface WEB
Voici à quoi pourrait ressembler l'interface WEB :
Une autre page permettra de configurer le fonctionnement, et de visualiser certaines données :
- marche ou arrêt
- temps d'ouverture et de fermeture de la vanne (si motorisée)
- durée par défaut de l'arrosage manuel
- débit maximal autorisé
- interdire les arrosages simultanés sur plusieurs voies
- humidité minimale pour autoriser l'arrosage
- adresse du serveur NTP (*)
- visualisation de données :
- affichage de l'heure du prochain arrosage
- affichage du débit pendant l'arrosage
- humidité du sol
- visualisation de la quantité d'eau distribuée
- journalière
- hebdomadaire
- mensuelle
- annuelle
L'option "interdire les arrosages simultanés sur plusieurs voies" permet de vérifier après programmation que les arrosages ne se chevauchent pas. C'est utile dans deux cas :
- l'alimentation est peu puissante et ne permet pas d'activer plusieurs voies simultanément (voir plus loin : 4. L'alimentation)
- la pression en eau est faible et ne permet pas d'alimenter un grand nombre de goutteurs
2.4.2. Interface locale
Sur la centrale l'interface est réduite au strict minimum :
- bouton d'arrosage manuel
- bouton fonction
- afficheur OLED
- affichage date et heure
- affichage de l'humidité
- affichage du débit pendant l'arrosage
- affichage "ouverture vanne" et "fermeture vanne"
- affichage "problème de débit"
- par appui sur le bouton fonction :
- affichage adresse IP
- affichage de l'heure du prochain arrosage
- LED verte
- arrosage en cours
- LED rouge
- débit maximal dépassé (clignotement)
2.4.3. Options
Certaines options sont configurables par modification d'un fichier :
- SSID et password de la box internet
- vanne principale motorisée ou non
- modules relais utilisés
- relais normaux
- niveau haut
- niveau bas
- relais I2C
- capteur de débit présent ou non
- capteur d'humidité présent ou non
3. ESP8266 ou ESP32
3.1. Esp8266
![]() |
| WEMOS D1 MINI |
Si l'on utilise une WEMOS D1 MINI les broches utilisable sont :
- GPIO 0 : réservée
- écran OLED I2C : GPIO 4, 5
- vannes : GPIO 2
- boutons : GPIO 13, 14
- capteur de débit : GPIO 12
- capteur d'humidité : A0 (ADC)
- LEDs verte et rouge : GPIO 15, 16
Avec cette carte nous serions très limités (une seule voie). Il faudrait ajouter un expander I2C pour commander les relais, un MCP23008 ou MCP23017 par exemple. Mais cela reste tout à fait faisable.
3.2. ESP32
![]() |
| ESP32 DevKitC |
L'ESP32 a été retenu pour son grand nombre d'entrées / sorties. Il convient de consulter la page suivante avant de décider de leur affectation :
https://randomnerdtutorials.com/esp32-pinout-reference-gpios/
Voici un résumé des besoins :
- GPIOS 0 à 3, 6 à 12 : réservées ou problématiques
- sorties :
- écran OLED I2C : GPIO 21, 22
- vannes : GPIO 4, 5, 13 à 19, 23, 25, 26, 27
- LEDs verte et rouge : GPIO 32, 33
- entrées
- boutons : GPIO 34, 35
- capteur d'humidité : GPIO 36 (ADC CH0)
- capteur de débit : GPIO 39
Comme on le voit un ESP32 DevKit ne sera pas de trop. Le nombre de voies possibles est de 11 ou 12 en fonction du type de vanne principale, motorisée ou non. Cela devrait couvrir l'immense majorité des cas. Si les besoins sont supérieurs, lire le paragraphe suivant :
3.3. Le choix
A noter : les GPIOS 34, 35, 36 et 39 sont des entrées. Elles ne peuvent être configurées en sortie.
Également, certaines GPIOS peuvent empêcher le démarrage si elles sont au niveau haut. C'est le cas de la GPIO12. Si l'on connecte un module relais actif au niveau bas, la tension sera positive sur son entrée, et l'ESP32 ne démarrera pas. On pourrait éventuellement utiliser cette broche pour commander une LED, à condition de la connecter, avec sa résistance, entre GPIO12 et GND.
J'ai retenu la version ESP32 DevKitC. C'est une carte à 38 broches très répandue, équipée d'un convertisseur USB / CP2104 et d'un régulateur 3.3V AMS1117 :
Elle provient d'ici : WorldChips. Mais on la trouve un peu partout.
Pour un débutant qui voudrait réaliser ce projet il sera plus facile d'utiliser cette carte précisément, car une seule version de PCB sera étudiée. On peut également réaliser ce projet sur une plaquette à pastilles.
On peut aussi réaliser ce montage à l'aide de pratiquement n'importe quel modèle, à partir du moment où les GPIOs nécessaires sont présentes. Une WEMOS LOLIN32 conviendra parfaitement. Les broches nécessaires existent mais elles sont placées différemment :
Pour les aficionados de la technologie la carte HELTEC WIFI KIT 32 peut être une solution. Elle réunit avec bonheur un ESP32 et un écran SSD1306 :
D'un point de vue WIFI elle est moins performante que l'ESP32 DevKitC ou la WEMOS. Il faudra s'assurer que la couverture WIFI est suffisante dans l'habitation.
J'en parle ici : https://riton-duino.blogspot.com/2021/06/esp32-heltec-wifi-kit-32.html
3.4. Le WIFI
Pour l'instant l'évaluation de la carte ESP32 DevKitC est en cours. Installée à l'endroit prévu elle semble donner toute satisfaction d'un point de vue portée WIFI. La carte HELTEC WIFI KIT 32 ne convient pas, sa portée est insuffisante. Mais elle pourrait convenir à certains.
3.5. Augmenter le nombre de voies
On pourrait difficilement monter à 16 voies avec un ESP32 seul, à moins d'utiliser un module à 16 relais ou MOSFETs commandable par I2C.
Voir mes articles récents sur le sujet :
Piloter des Relais ou des MOSFEts à l'aide d'un Module MCP23008 ou MCP23017
Un module relais ou MOSFETs équipé d'un expander MCP23017 I2C 16 canaux permettra de bénéficier de 16 voies. Comme le MCP23017 possède 3 broches de sélection d'adresse I2C, on peut connecter jusqu'à 8 modules. Cela permettra d'offrir en tout 128 voies.
4. L'alimentation
Comme dit plus haut l'alimentation principale sera choisie en fonction de la tension acceptée par les vannes, et sa puissance dépendra du nombre de vannes et de relais.
Si les distances entre les relais et les vannes sont importantes, l'adoption de vannes 24V permettra de réduire le courant nécessaire, et donc la section des fils :
- vanne de 6W sous 12V : 500mA
- vanne de 6W sous 24V : 250mA
La puissance des vannes est en général de 6W. La consommation des relais est d'environ 450mW pour les modèles courants : SRD-12VDC-SL-C ou SRD-24VDC-SL-C.
Pour une centrale 4 voies nous aurons besoin de :
- 1 vanne principale + 4 vannes secondaires : 30W
- 5 relais : 2.5W
A cela il faudra ajouter les besoins de l'ESP32, qui sera alimenté à travers un régulateur du type MP1584 3.3V : 100mA, soit 0.33W.
Le total est de presque 33W. Bien entendu c'est une consommation maximale, en considérant que toutes les vannes sont ouvertes. Au repos, seul l'ESP32 consommera du courant.
Pour 8 voies la consommation maximale monte à 57W.
Il est possible de consommer moins de courant en commandant un seul arrosage à la fois, et en les enchaînant, ainsi 1 seule vanne secondaire sera alimentée :
- 1 vanne principale + 1 vanne secondaire : 12W
- 2 relais : 1W
C'est pour cela que l'option "interdire les arrosages simultanés sur plusieurs voies" est prévue. Elle permet de vérifier après programmation que les arrosages ne se chevauchent pas.
Cette option permet d'utiliser une alimentation nettement moins puissante et ainsi de réduire le coût. Une alimentation de qualité coûte cher :
- MEANWELL RS-15-12 15W : 8.50€
- MEANWELL RS-35-12 35W : 13.50€
- MEANWELL RS-75-12 75W : 18.50€
On aurait pu diminuer légèrement cette consommation en adoptant des relais bistables, mais je n'en vois pas trop l'intérêt, étant donné que la puissance des relais est très faible par rapport à celle des vannes.
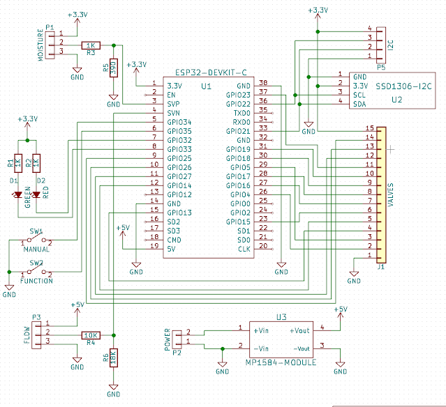
5. Le schéma
Le schéma est réalisé à l'aide de KICAD :
Le connecteur d'alimentation P2 reçoit la tension de l'alimentation principale : 12V ou 24V, choisie en fonction des électrovannes et des relais.
Comme le capteur de débit est à alimenter sous 5V, il est indispensable d'ajouter un régulateur. J'ai choisi un module MP1584 à tension fixe 5V, qui alimente également la carte DEVKIT-C :
Les MP1584 réglables sont équipés d'un potentiomètre miniature de très mauvaise qualité. A éviter.
Celui-ci provient de chez WorldChips : https://fr.aliexpress.com/item/4000330604568.html?spm=a2g0o.store_pc_groupList.8148356.53.6d06635eIkRNN1
La carte DEVKIT-C est équipée d'un régulateur AMS1117, qui fournit du 3.3V :
- à l'ESP32
- à l'écran OLED SSD1306
- au capteur d'humidité
Deux ponts diviseurs sont présents :
- R3-R5 : abaisse la tension de sortie du capteur d'humidité (0V à 3.3V) pour la rendre compatible avec la tension maximale de l'ADC : 1.1V
- R4-R6 : abaisse la tension de sortie du capteur de débit pour la rendre compatible avec la tension maximale d'une entrée digitale: 3.3V
Les auteurs de certains tutoriels ESP32 se permettent de relier directement la sortie d'un capteur de débit 5V à une entrée de l'ESP32. Ce n'est pas recommandé.
Deux connecteurs de sortie sont prévus :
- P4 permet de commander jusqu'à 13 relais ou MOSFETs
- P5 permet de relier un ou plusieurs modules à relais ou à MOSFETs I2C
6. Le coût
La centrale d'arrosage de base devrait être très bon marché, en achetant les composants sur AliExpress :
- ESP32 : 4€
- le module à relais ou MOSFETs :
- module 8 relais : 6€
- ou
- un module à 8 MOSFETs AO3400 à réaliser soi-même : 1€.
- écran OLED : 2.60€
- 2 boutons TACT : 0.10€
- le PCB
- une plaquette à pastilles 100x100 : 5€ les 5 pièces
- ou
- un PCB réalisé par JLCPCB : 9€ les 5 pièces
- l'alimentation 15W : 8.50€
- quelques connecteurs DUPONT : 0.15€
- capteur de débit : 7€
- capteur d'humidité capacitif : 1.70€
A cela il faudra ajouter les vannes :
- vanne simple : 1€ pièce
- vanne motorisée : 20€
A la louche une centrale 8 voies devrait coûter 60€ avec une vanne principale motorisée, 40€ sinon. On peut gagner encore 5€ si on remplace la carte 8 relais par une carte à 8 MOSFETs.
En comparaison, une centrale d'arrosage minimaliste à 4 voies, sans capteurs de débit et d'humidité, coûte environ 80€.
En commandant le maximum de matériel chez le même revendeur on peut réduire fortement le coût de transport (attention ce n'est pas le cas chez tous les marchands).
Chez WorldChips, par exemple, c'est le cas. Ma dernière commande chez eux (58€ de matériel) s'est vue attribuer 15€ de réduction sur 21€ de coût de livraison.
7. Le code
Le code actuel implémente les parties suivantes :
- configuration des relais
- connexion au réseau WIFI
- page HTML principale
- page HTML de test des relais
7.1. La configuration
La configuration reprend le principe décrit dans cet article :
ESP32 & ESP8266 : les Fichiers de Paramètres
Il faut bien lire le paragraphe suivant : 2. Le chargement dans SPIFFS
Le fichier de configuration fourni est un exemple permettant d'utiliser un module relais ou MOSFETs sur 8 GPIOS et un module à 16 relais ou MOSFETs sur bus I2C :
La section WIFI donne le SSID et le PASSWORD du réseau.
La première ligne de la section [relays] déclare deux modules :
- GPIO
- un MCP23017 à l'adresse I2C 0x20
Le module mcp23017-1 utilise les GPIOS 0 à 15 du MCP23017.
La syntaxe de description des relais est la suivante :
- GPIO ou I2C
- tiret
- L ou H selon le niveau de commande du relais ou du MOSFET
- (X) représente le N° physique de la sortie
Exemples :
- GPIO-L(4) : un relais activable par un niveau bas sur GPIO4
- GPIO-H(4) : un relais activable par un niveau haut sur GPIO4
- GPIO-H(4+5) : un relais bistable activable par un niveau haut sur GPIO4 et GPIO5
- I2C-L(0) : un relais I2C activable par un niveau bas sur GPIO0 d'un MCP23008 ou MCP23017
- I2C-H(0) : un relais I2C activable par un niveau haut sur GPIO0 d'un MCP23008 ou MCP23017
- I2C-H(0+1) : un relais I2C bistable activable par un niveau haut sur GPIO0 et GPIO1 d'un MCP23008 ou MCP23017
- I2C-H(0-15) : 16 relais I2C activables par un niveau haut sur GPIO0 à GPIO15 d'un MCP23017
Après lecture de la configuration chaque relais est nommé comme suit :
- nom du module
- point
- index du relais
Les relais gérés par le module gpio-1 sont donc nommés gpio-1.0 à gpio-1.7
Les relais gérés par le module mcp23017-1 sont nommés mcp23017-1.0 à mcp23017-1.15
Cette manière de procéder ajoute un niveau d'abstraction. Cela évite d'avoir à se préoccuper des N° physiques des GPIOs.
Ensuite, le relais pour la vanne principale (main) est décrit. Il utilise la voie gpio-1.0
La description des différentes zones d'irrigation occupe plusieurs sections :
- [zones] donne la liste des zones
- [massif1] se réserve les voies mcp23017-1.0 et mcp23017-1.1
- [potager] se réserve les voies mcp23017-1.2 à mcp23017-1.5
- etc.
7.1.1. Ajouter un module
Ajouter un module est relativement facile. Bien entendu deux modules ne peuvent porter le même nom.
Actuellement seuls les modules GPIO, MCP23008 et MCP23017 sont gérés. On pourrait facilement ajouter la gestion d'autres composants (PCF8574, PCF8575, 74HC595, etc.).
Deux modules I2C MCP23008 ou MCP23017 ne peuvent cohabiter sur la même adresse I2C. Il faudra donc configurer les modules pour qu'ils utilisent des adresses différentes, et utiliser les mêmes adresses dans la configuration.
Sur cette photo on voit comment configurer un module MCP23017 :
3 résistances 0Ω sont présentes en bas à droite (A0, A1, A2). Il faut déplacer les résistances en fonction de l'adresse désirée :
- A0, A1, A2 à GND : 0x20
- A0 à VCC, A1, A2 à GND : 0x21
- A1 à VCC, A0, A2 à GND : 0x22
- A0 et A1 à VCC, A2 à GND : 0x23
C'est binaire.
7.1.2. Ajouter un module sur GPIO
Il serait facile d'ajouter un deuxième module à 4 relais :
Pour rappel, seules les GPIO 4, 5, 13 à 19, 23, 25, 26, 27 de l'ESP32 sont utilisables.
7.1.3. Ajouter un module MCP23008
On pourrait ajouter également un module I2C MCP23008 à 8 relais :
Le mcp23008-1 est déclaré à l'adresse I2C 0x21.
7.1.4. Ajouter un module MCP23017
On pourrait ajouter de la même façon un deuxième module I2C MCP23017 à 16 relais :
Le deuxième module mcp23017-2 est déclaré à l'adresse I2C 0x21.
7.1.5. Modification de la configuration online
La configuration sera modifiable par une page WEB :
- ajout de modules
- affectation des voies aux différentes zones
- horaires d'arrosage
- etc.
8. Librairies
Les librairies suivantes sont nécessaires :
https://github.com/yurilopes/SPIFFSIniFile
https://github.com/adafruit/Adafruit-MCP23017-Arduino-Library
https://github.com/adafruit/Adafruit_BusIO
Elles sont installables depuis l'IDE ARDUINO.
Dans ses dernières version (2.0.0 et suivantes) la librairie Adafruit-MCP23017-Arduino-Library gère le MCP23008 et le MCP23017, y compris les versions SPI MCP23S08 et le MCP23S17. Le sketch ne pourra pas être compilé avec les anciennes versions des librairies Adafruit-MCP23008-Arduino-Library et Adafruit-MCP23017-Arduino-Library.
9. Téléchargements
Pour télécharger le projet :
https://bitbucket.org/henri_bachetti/esp32-sprinkle-timer
Cette page vous donne toutes les informations nécessaires :
https://riton-duino.blogspot.com/p/migration-sous-bitbucket.html
10. Conclusion
Ce nouveau projet est en cours d'étude. D'un point de vue matériel il est déjà suffisamment mature pour que l'on puisse s'en inspirer.
Du côté logiciel, tout ou presque reste à faire. Mais j'ai tout l'hiver pour le mener à terme.
Cordialement
Henri



























Excellent projet ! Merci et bon courage pour la suite. On reste à l'écoute
RépondreSupprimerSuper projet ! Je le mets en place pour mon jardin :)
RépondreSupprimerIl semble que les LEDs ne sont pas dans le programme.
A la fin de Relay.ccp j'ai ajouté "digitalWrite(33,LOW);"
// turn ON the relay
void Relay::on(void)
{
if (!isPresent()) {
return;
}
if (!m_module->isConnected()) {
Serial.printf("%s not connected !!!\n", m_module->getName());
//return;
}
if (isLatch()) {
Serial.printf("%s: pin%d=%d\n", getName(), m_onPin, m_level);
m_module->write(m_onPin, m_level);
delay(50);
Serial.printf("%s: pin%d=%d\n", getName(), m_onPin, !m_level);
m_module->write(m_onPin, !m_level);
}
else {
Serial.printf("%s: pin%d=%d\n", getName(), m_onPin, m_level);
m_module->write(m_onPin, m_level);
digitalWrite(33,LOW);
}
m_state = ON;
}
Bonjour.
SupprimerPour info, une deuxième et troisième version sont publiées.
https://riton-duino.blogspot.com/2023/08/esp32-micro-irrigation-connectee-partie.html
Bonjour Henri (si je peux ?)
RépondreSupprimerAujourd'hui c'est par le post "Centrale d'Alarme 2 Zones " que je suis arrivé ici.
Comme chaque fois, je suis TRES TRES admiratif de vos articles, analyse, synthèse, rédaction, tout est impressionnant (pro !).
Voilà, c'est dit car c'était, cette fois enfin, l'occasion de le dire.
Juste un regret, qui n'est pas du tout un "oui mais" :
le choix de la présentation, notamment avec les bandeaux latéraux, est visuellement très fatigante et de plus perturbe grandement la navigation. Probablement du à "blogger" ? Ou à celui du "thème éthéré"?. Non seulement cas... pour l'accès aux commentaires par exemple , il est... extra-terrestre.
Ceci dit, MERCI pour tout ce que j'ai déjà reçu de vos différents articles.
Philippe S (simontpellier, un peu partout)